您现在的位置: 中国报考在线 >> 高考频道 >> 试题中心 >> 文章正文 用户登录 新用户注册
2014年深圳一模语文试题及答案
文章来源:网络 点击数: 更新时间:2014-2-26

  2014深圳一模在2月下旬进行考试。本次考试是2014年高考前非常重要的一次模拟考试,它结合了2014年高考大纲的最新规定的内容与要求,请广大考生引起重视。

  下为2014深圳一模语文试题。

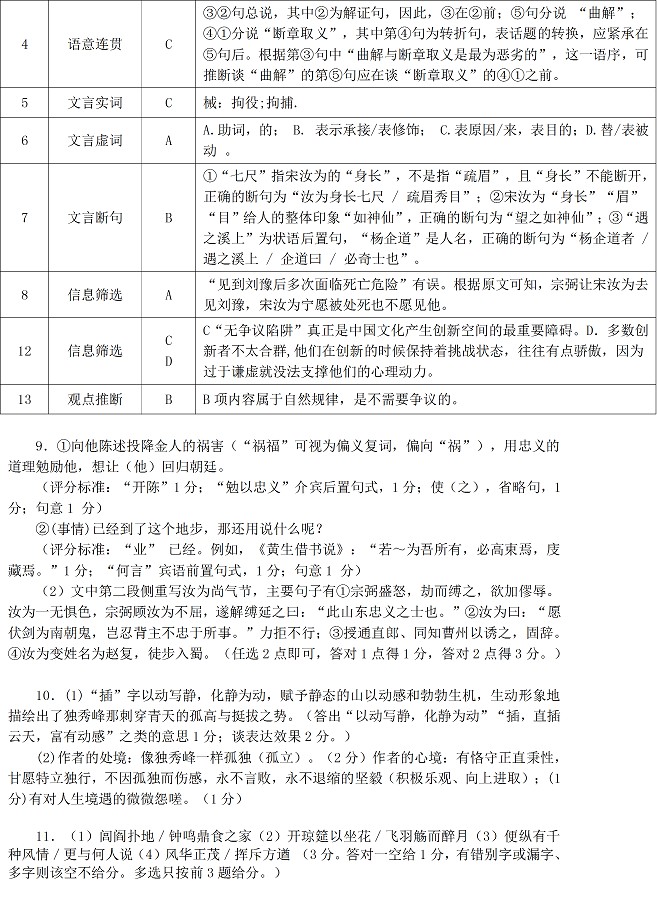
2014深圳一模语文试题及答案

2014深圳一模语文试题及答案

2014深圳一模语文试题及答案

2014深圳一模语文试题及答案

2014深圳一模语文试题及答案

2014深圳一模语文试题及答案

2014深圳一模语文试题及答案

2014深圳一模语文试题及答案

2014深圳一模语文试题及答案

2014深圳一模语文试题及答案

2014深圳一模语文试题及答案

2014深圳一模语文试题及答案

[1] [2] 下一页  

  • 上一篇文章:
  • 下一篇文章:
  • 【字体: 】【发表评论】【加入收藏】【告诉好友】【打印此文】【关闭窗口
    专 题 栏 目
    最 新 热 门
    普通文章考研学科及专业就业前景介绍:管理学篇
    普通文章考研学科及专业就业前景介绍:军事学篇
    普通文章2015考研复习起步不走歪路 一夜变成好学
    普通文章2015考研教育学专业课参考书目推荐
    普通文章2015翻译硕士考研政治复习策略
    普通文章2015年心理学考研专业课基础备考指导
    普通文章2015年文科类考研专业课复习总规划
    普通文章2015年考研历史学专业课复习指南
    普通文章2015年金融硕士考研复习必备知识点
    普通文章2015年考研历史学元明清文学:《三国演
    最 新 推 荐
    推荐文章2012年全国内地各省市硕士研究生报考点
    推荐文章第二届大学生艺术展演活动戏剧节目评选
    推荐文章第四届高等学校教学名师奖获奖教师名单
    推荐文章四川高考延考区本科各批录取控制分数线
    推荐文章过来人谈北京公考:亲历08年国考 备战08
    推荐文章全国高校毕业生就业网络联盟冬季联合招
    推荐文章中国毕业生出路最好的十所大学
    推荐文章湖南国防科学技术大学和郑州铁路职业技
    推荐文章773名优秀教师学生获2007年度“宝钢教育
    推荐文章甘肃:1月2日高考报名 08年高考全攻略
    相 关 文 章
  • 2014年温州一模英语试题及答案

  • 2014年温州一模数学试题及答案(理科)

  • 2014年温州一模语文试题及答案

  • 2014武汉二月调考语文试题分析(含答案

  • 2014年武汉二月调考理科数学试题

  • 2014年武汉二月调考理科数学答案

  • 2014年武汉二月调考文综试题

  • 2014年深圳一模语文作文题及评分细则

  • 2014深圳一模语文试题答案

  • 高考阅卷老师支招2014年高考理综不丢冤

  • 图片新闻
    网友评论:(只显示最新10条。评论内容只代表网友观点,与本站立场无关!)