
连日来,关于今年各省区市高考状元统计数据的差异把我国高等教育的著名学府—北京大学和清华大学推上了风口浪尖。
7月18日,北大宣称:全国各省份文理第一名中,除两成报考香港高校外,六成以上被北大收入囊中。一天后,清华招办发布今年的“捷报”:九成省份的理科第一名和近三成省份的文科第一名填报了清华,这种情况已持续3年。
两校录取的状元相加,比例远远大于100%,舆论一时哗然。
针对公众对数据真实性的质疑,清华和北大很快澄清,“其实,是因为数据统计的方法和依据不同!”在高分考生的数量上,清华依据的是考生的裸考分数(指没有额外加分),而北大采用的标准是各地省级招生部门提供的加分后分数。
北大、清华今年的状元门口水战,揭开了笼罩在状元光环下的“新衣”——大量高考状元依靠加分制造。
三成高考状元都有加分
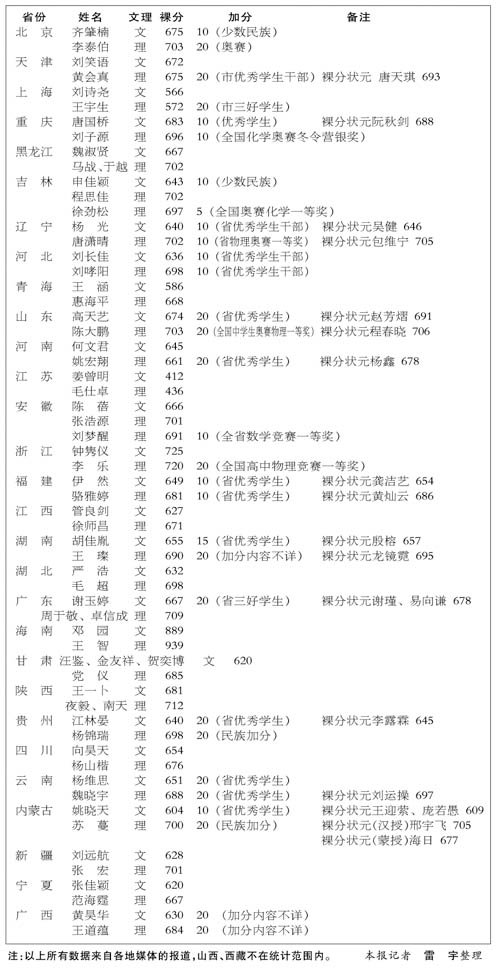
记者调查发现,除西藏、山西外,其他29个省区市的65名文理科状元中(部分省份有分数并列),共30人存在加分,所占比例为46.2%,这几乎占据“状元榜”半壁江山。此外,还有数名状元获得了北大、清华自主招生20到30分的加分成绩。
这30名加分状元分别来自北京、上海、天津、重庆、吉林、辽宁、河北、山东、河南、安徽、浙江、福建、湖南、广东、贵州、云南、内蒙古等17个省区市。其中,北京、重庆、吉林、辽宁、河北、山东、福建、贵州、云南、内蒙古等10个省区市文理科状元均有加分。
30名加分状元中,12人裸分即为该省最高分,加分或许是一种锦上添花;而对于剩下的18人,加分无疑是雪中送炭。依托加分他们得以越过全面分数高于自己者,并摘取“状元”桂冠。这18人占所有统计的65位状元中27.7%。
状元加分类型之多让人眼花缭乱,包括民族加分、全国奥赛加分、省(自治区、直辖市)三好学生加分、省(自治区、直辖市)优秀学生干部加分等。此外,不少人还有北大、清华自主招生加分。
加分最少的是吉林省并列理科状元徐劲松,他的裸分为697分,因为获得全国奥林匹克化学竞赛中一等奖加5分,总成绩上升到702分,恰好和另一名裸分状元程思佳分数一致,同登状元榜。
天津裸分状元比加分状元的原始分高出18分
绝大多数加分状元的加分值为10分或者20分。这对于竞争激烈的高分考生来说意味深远:不少状元如果不加分,在全省排在十名开外,有些甚至比名次靠后的学生裸分低10多分,而真正的状元也因此湮没在加分中。
比如,天津理科状元黄会真裸分为675分,因获得“市优秀学生干部”称号,得到20分加分,而裸分状元、天津一中学生唐天琪考分为693分。单从裸分而论,唐天琪比加分状元黄会真高出18分。
去年浙江高考状元榜的统计更为精确:当时的浙江省文科第一名和第二名学生的高考成绩都被加了20分;而理科前三名中,位居第一的也是一名加20分的考生。依据裸考成绩排名,去年浙江省文科状元的裸分排在浙江省文科考生的第28名之后,文科第二名的裸分在全省40名以外。
中国青年报的调查发现,2008年北大文科在重庆招生中,“裸分状元”只超北大当地投档线1分。
在此起彼伏的状元争夺赛中,山西省的做法无疑是一抹独特的风景。
与去年一样,山西省今年继续不公布高考文理科状元名单和身份。直到现在,山西省2009年的高考状元是谁也一直没人知道。这受到了社会的好评。
山西省教育厅基础教育处处长任月忠在接受媒体采访时表示,这样做是为了让高中教育回归理性、回归规律,回归到面向全体学生促进学生全面发展上来。
他表达了一个朴实的思想:不炒作高考状元就是为了让高中教育面向每一个学生,学校只要把每一个学生教育好了就可以了。学校更多的关注点应该放在3年教育中去。
加分与分数一同衡量考生的水平与素质有违公平
对于这场被热炒得沸沸扬扬的状元门,刚刚走出清华园的赵洋(化名)则选择了冷眼旁观。他说,无论是裸分状元还是加分状元,平时在学校里都很少会谈论,也没有听说过有谁因为是状元就找到一份好工作。
一位与赵洋很熟悉的中部某省状元,至今在被问起自己的状元身份时,还会不好意思地脸红。“其实能进清华,大家水平都不差,是不是状元也许可能就是高考时,你的对手恰好得了一场感冒而影响了状态。”
一个典型的案例是,重庆去年的状元何川洋的班主任周斌老师回忆,何川洋虽然一直是年级前十名,但从来没拿过年级第一名。当年考出659分的最高分是爆了冷门。由于民族加分造假,他被取消入大学资格。复读一年以后,他再次参加高考,尽管成绩还不错,但是已经离今年的状元有了不小的分数差距。
大学4年,赵洋见证过不少状元在大学里成绩起起落落。而在学校里真正让他佩服的同学都是那种学习很不错、社会工作又干得很牛的人,“因为历届师兄师姐的发展证明这一切”。
大学评价咨询专家蔡言厚提出了一个“杰出校友”指数:通过对1977年至2008年的高考状元逐一进行筛选,结果发现,这其中没有一位是在学术、政治或商业领域的顶尖人才。比如我国有48位45岁以下的两院院士,他们中没有一个人曾经当过所谓的高考状元。
一则消息让人警醒:今年在国内高校状元争夺正酣时,北京理科状元被美国11所名校拒录。
华中科技大学教育科学研究院副院长别敦荣教授不赞成将加分后的排名冠之以高考“状元”、“榜眼”等称谓。在别敦荣教授看来,维护社会公平与和谐的加分政策是一种特殊的政治性措施,而其他加分政策往往是为了使学校能够招收到更有特点、更有水平的考生,“衡量同类事物的最基本原则是对等性,当这种政策通过加分,同时又用分数来衡量这些考生的水平和素质时,它就违背了公平”。
只盯着状元的大学是没有希望的
北京一位资深教育记者见证过多年来高考状元争夺赛中的悲喜故事。状元的偶然性极大,和第二名的差别就是一分,但当榜单出炉的那一刻,所有聚光灯都照在了状元头顶,政府奖励、上电视台,广告代言蜂拥而至,第二名即使在一旁哭泣也无人问津。
“因为一个状元不仅是家庭的面子,还是学校的面子,当地政府的面子,也是北大、清华的面子。”他说。
别敦荣教授表示,状元录取人数之争除了能够吸引一些人的眼球之外,对这些大学并没有实质性的影响。北大和清华并不会因为多招或少招了几位状元,就能发达或走下坡路。有关大学应当从简单的“唯分数论”的状元之争中超脱出来,认真研究自身的特点和教育要求,使招生更好地服务于教育,更好地服务于大学的办学目的。
中国人民大学教授顾海兵也持有同样的观点。他认为,只盯着状元,还可能导致大学间的不正常竞争,进而也推动了中学间的不正常竞争。很多中学的网页上,赫然标明本校考上北大、清华的学生人数,只以考上北大、清华的学生人数论英雄。而在欧美等国家,每所大学都有自己的定位,每所大学都是不可替代的,老百姓的眼睛不是只盯着牛津、哈佛。优秀的学生在选择高等教育的时候,应更多考虑的是自己的职业发展方向,而不是学校的层级。哈佛不可缺少,社区学院也是不可缺少的。
教育的本质是什么?顾海兵教授的答案是:培养具有创新性的人。他说,衡量一个学生的优秀程度,大体可以观察三个方面的能力:考试能力、学习能力和创新能力。所有有标准答案的考试,考生始终不能超越出题者的能力,也不能偏离少数出题者的偏好。所以,高考状元仅仅是所谓的考试能力突出而已。“而社会的发展决定于竞争力,竞争力的大小则决定于创新力的大小”。
在他看来,中国大学教育的成熟,应该从不再盯着考分高低做起。他在一篇博客文章里写下这样的标题,“ 只盯着状元的大学是没有希望的”。